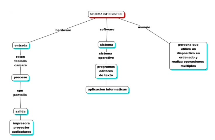
Mapa Conceptual de Sistema Informático. Este mapa fue creado en camptools, habla sobre el sistema informático como se divide en el hardware, software y el usuario. Compártelo: Compartir en X (Se abre en una ventana nueva) X Comparte en Facebook (Se abre en una ventana nueva) Facebook Me gusta Cargando... Relacionado Deja un comentario Cancelar la respuesta Δ
Deja un comentario